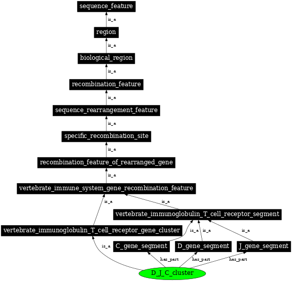
D_J_C_cluster (RELEASE_2.5.3) |
|
|---|---|
| SO Accession: | SO:0000509 (SOWiki) |
| Definition: | Genomic DNA of immunoglobulin/T-cell receptor gene in germline configuration including at least one D-gene, one J-gene and one C-gene. |
| Synonyms: | D J C cluster, D-J-C-CLUSTER |
| DB Xrefs: | URL: http://www.imgt.org/cgi-bin/IMGTlect.jv?query=7# |
| Parents: | C_gene_segment (SO:0000478) |
| D_gene_segment (SO:0000458) | |
| J_gene_segment (SO:0000470) | |
| vertebrate_immunoglobulin_T_cell_receptor_gene_cluster (SO:0000482) | |
In the image below graph nodes link to the appropriate terms. Clicking the image background will toggle the image between large and small formats.